Виды
Самый простой диммер работает на основе переменных резисторов (реостатов). Такой способ регулировки освещения считается неэффективным, обладает низким КПД, за счёт перегрева и необходимости охлаждения. Сейчас уже такие устройства производители серийно не выпускают, чаще всего их делают самостоятельно радиолюбители.
Регулятор, в основе которого лежит работа автотрансформатора, выдаёт на выходе практически идеальную синусоидальную кривую. Но такое устройство обладает большими габаритами и весом, для регулировки нужно будет прилагать немалые усилия.
Самыми популярными на данный момент являются диммеры электронные, в основе которых используется работа тиристоров, транзисторов и симисторов. Вот именно их как раз и нельзя использовать с техникой, которая требует синусоидальную форму подачи питания. Такие регуляторы имеют ещё один недостаток, во время работы они создают помехи, которые мешают нормальному функционированию радиоприёмников и других чувствительных приборов. Однако, несмотря на перечисленные недостатки, электронными диммерами пользуются чаще остальных, ввиду их небольшой цены, маленьких размеров и имеющихся дополнительных функций.
В плане исполнения регулятор бывает:
- Модульный. Их устанавливают в электрощиток. Схема подключения диммера такого исполнения работает с лампами накаливания и галогенными через понижающие трансформаторы. Чтобы их удобнее было использовать, диммер имеет выносную кнопку либо клавишный переключатель. Как правило, модульный тип диммера служит для регулирования яркости ламп у входных ворот, пролётов на лестницах либо дворового освещения.
- На шнуре. Можно назвать его мини-устройством, осуществляющим регулировку освещения светильников, которые не подключены сразу в общую электросеть, а включены через розетку и вилку (настольные лампы, бра, торшеры). Этот регулятор работает лишь с лампами накаливания.
- Моноблочный. Внешне он очень похож на обычный выключатель. Работает с разными видами ламп, как правило, это указывается на корпусе. В электрическую цепь устройство устанавливается на разрыв фазы, монтируется данный диммер вместо выключателя.
Зачастую в квартирах находят применение моноблочные варианты. В частных жилах домостроениях удобно устанавливать модульные устройства, когда нужно управлять светом на прилегающей территории.
Стоит отметить, что ещё существуют проходные модели диммеров, они работают по тому же принципу, что и проходные выключатели, то есть регулировку света можно осуществлять в двух мест.
Это интересно: Как подключить самостоятельно УЗО — особенности
В чем различия диммеров?
Если вы собрались использовать выключатель с регулировкой яркости, сперва нужно узнать какие они бывают. И вообще все ли светодиодные лампы можно диммировать?
Диммеры различаются по следующим критериям:
- По типу монтажа;
- по исполнению и способу управления;
- по способу регулирования.
Давайте разберемся по подробнее с каждым из них.
По типу монтажа
Для наружного монтажа – накладной выключатель с диммером для светодиодных ламп. Для установки такого прибора не нужно высверливать в стене нишу, он просто крепится сверху на стену. Очень удобно использовать в тех случаях, когда интерьер не в приоритете или проложена наружная проводка.
Для внутреннего монтажа – отлично впишутся в любой интерьер, как например этот.
Для монтажа на DIN рейку весьма специфичны и сперва может показаться, что они не практичны. Однако этот регулятор освещения для светодиодных ламп работает с пультом дистанционного управления, при этом спрятан от посторонних глаз в электрощите.
По исполнению
По исполнению регулятор света для светодиодных и ламп накаливания может быть:
- Поворотным;
- поворотно-нажимного типа;
- кнопочным;
- сенсорным;
Поворотный – один из самых простых вариантов регулятора яркости светодиодной лампы, выглядит незатейливо обладает простейшим функционалом.
Поворотно-нажимной выглядит практически также, как и поворотный. Благодаря своей конструкции, при нажатии на него зажигается свет с такой яркостью, какая была установлена при последнем включении.
Кнопочный регулятор для светодиодного освещения выглядит уже более технологично и органично впишется в современную квартиру. Как например этот выключатель с регулятором яркости для светодиодных ламп.
Сенсорные модели и вовсе могут быть совершенно различны – начиная от светящихся кружочков, заканчивая ровными одноцветными панелями для регулировки напряжения светодиодных ламп.
По способу регулировки
Диммеры бывают разные не только по их исполнению, но и по принципу работы. Это касается именно диммеров переменного тока.
Первый тип диммеров более распространённый и дешевый, по причине простоты своей схемы – это диммер с отсечкой по переднему фронту (англ. leading edge). Немного дальше будет подробно рассмотрен его принцип работы и схема, для сравнения взгляните на вид напряжения на выходе такого регулятора.
По графику видно, что на нагрузку подается остаток полуволны, а её начало срезается. Из-за характера включения нагрузки, в электросетях наводятся помехи, что мешает работе телевизоров и других устройство. На лампу подаётся напряжение установленной амплитуды, а затем оно затухает, когда синусоида переходит через ноль.
Можно ли использовать leading edge диммер для диодных ламп? Можно. Светодиодные лампы с диммером этого типа будут хорошо поддаваться регулировке, только если они изначально для этого созданы. Об этом свидетельствуют символы на её упаковке. Они еще называются «диммируемые».
Второй тип работает иначе, создает меньше помех и лучше работает с разными лампочками – это диммер с отсечкой по заднему фронту (англ. falling edge).
Регулировка светодиодных ламп с диммерами такого типа происходит лучше, а его конструкция лучше поддерживает недиммируемые источники света. Единственный недостаток – эти лампы могут регулировать свою яркость не с «нуля», а в определенном диапазоне. При этом диммируемые светодиодные лампы – просто великолепно регулируются.
Отдельное слово можно сказать о готовых светодиодных светильниках с регулировкой яркости. Это отдельный класс осветительных устройств, которые не нуждаются в установке дополнительных регуляторов, а имеют его в своей конструкции. Их регулировки производятся с помощью кнопок на корпусе или с пульта.
Поворотный
Правильный подбор и установка регулятора значительно увеличат срок его службы. Поворотный вариант исполнения имеет вращающуюся ручку, которая при установке в крайнее левое положение отключает освещение. Постепенный поворот ручки вправо увеличивает яркость лампы.
Клавишный
Основные компоненты вариатора: триак, узел формирования импульса, диак (динистор). Клавишный вариант исполнения внешним видом очень напоминает обычные двухклавишные выключатели. Посредством клавиш осуществляется включение и отключение осветительного прибора, а также регулируется мощность освещения.
Поворотно-нажимной
Дополнительные части вариатора: резисторы и конденсаторы. Поворотно — нажимной вариант исполнения имеет принцип действия, аналогичный поворотному устройству, но для включения системы освещения требуется немного «утапливать» ручку.
Ремонт
Каждый диммер имеет максимальную емкость. Наибольшую мощность прибора можно использовать одновременно. Значение мощности и тока можно конвертировать согласно известному уравнению:
P = I x V
Помните, что напряжение составляет 220 вольт.

Как видим на схеме применяется предохранитель ток, рассчитанный по соотношению 100 Вт / 220В = 0,45 А или 0,5 А. Если вы превысите максимальную мощность, может:
- сработать предохранитель;
- диммер выйти из строя;
- неполадка привести к пожару.
И все по той причине, что кабель не выдержит слишком большую нагрузку, для снижения которой как раз и применяется регулятор яркости светодиодов.
Если они несовместимы, тогда лампочка будет мигать или создавать шум. Если вы собрали схему самостоятельно, и она заработала, то при необходимости ремонт диммера тоже не составит особого труда. Просто нужно будет понять причину поломки, и заменить вышедшие из строя элементы: предохранитель, лампу, симистор и т. д.
Сборка схемы
Теперь мы подошли к тому, чтобы собрать наш диммер. Имейте в виду, что схема может быть навесной, то есть с применением соединительных проводов. Но будет лучше использовать печатную плату. Для этой цели вы можете взять фольгированный текстолит (достаточно будет размера 35х25 мм). Диммер, собранный на симисторе с применением печатной платы, позволяет свести к минимуму размеры блока, он будет иметь малые габариты, а это даёт возможность устанавливать его на место обычного выключателя.

Перед началом работ запаситесь канифолью, припоем, паяльником, кусачками и соединительными проводами.
Далее схема регулятора собирается по следующему алгоритму:
- На плату нанесите схемы соединения. Для выводов подсоединяемых элементов просверлите отверстия. При помощи нитрокраски прорисуйте на схеме дорожки, а также определите место монтажных площадок для пайки.
- Далее плату необходимо протравить. Приготовьте раствор хлорного железа. Посуду возьмите такую, чтобы плата не ложилась плотно на дно, а своими уголками как бы упиралась о её стенки. Во время травления переворачивайте плату периодически и помешивайте раствор. В случае, когда это надо сделать быстро, согрейте раствор до температуры 50-60 градусов.
- Следующий этап – лужение платы и промывка её спиртом (ацетон использовать нежелательно).
- В проделанные отверстия установите элементы, лишние концы отрежьте и при помощи паяльника пропаяйте все контакты.
- Припаяйте при помощи соединительных проводов потенциометр.
- А теперь собранная схема диммера тестируется для ламп накаливания.
- Подключите лампочку, включите схему в электрическую сеть и вращайте ручку потенциометра. Если всё собрано верно, то яркость свечения лампы должна изменяться.

Светорегуляторы: достоинства и недостатки
К числу плюсов диммеров можно отнести:
- Комфортное управление яркостью освещения. В некоторых случаях это можно сделать дистанционно или с помощью акустического сигнала.
- Возможность использования регуляторов в качестве выключателей для зажигания и тушения ламп.
- Уменьшение нагрузки способствует продлению периода эксплуатации осветительных приборов.
- Современные модели часто имеют функцию программирования, что позволяет имитировать присутствие хозяина в случае отъезда.
В ассортименте специализированных магазинов представлен широкий модельный ряд устройств, которые различаются по своей конструкции, дизайну, стоимость, набору различных опций.
Чрезвычайно удобным устройством является дистанционный диммер, позволяющий зажигать и гасить свет, а также изменять его яркость на расстоянии при помощи пульта
В то же время эти приборы имеют ряд определенных недостатков. Прежде всего, они чувствительны к перегреву, поэтому рекомендуется устанавливать их в помещениях с температурой не выше +25°C.
При использовании диммеров нужно соблюдать минимальный уровень нагрузок, равный 40 Вт. Если часто нарушать этот показатель, регулирующий механизм преждевременно выйдет из строя.
Подаваемые импульсы могут стать источниками радиопомех. Для компенсации этого не слишком приятного эффекта в схему порой вводят катушки с конденсаторами (LG фильтры).
Если в цепь включены мощные лампы с длинными нитями накаливания, следует остерегаться подавать на них минимальное напряжение, поскольку приборы могут начать «петь».
К схеме питания строго запрещено подключать телевизоры, компьютеры, планшеты, радиоприемники. Не допускается подсоединение ЭПРА (электронные пускорегулирующие аппараты), люминесцентных ламп.

Согласно расчетам специалистов, 50% снижение мощности лампы накаливания при помощи современных диммеров позволяет сэкономить 15% электрической энергии
Дискуссионным вопросом является экономия электроэнергии при регулировании работы ламп накаливания.
Исследования ученых показали, что применение современных видов диммеров способствует некоторому снижению электропотреблению, однако этот показатель вряд ли можно назвать внушительным.
Схема и принцип её работы
Практически все современные симисторные диммеры бытового назначения имеют общую элементную базу. Все остальные детали схемы выполняют дополнительные функции: осуществляют индикацию, способствуют стабильной работе на пониженном напряжении, делают регулировку более плавной и так далее.
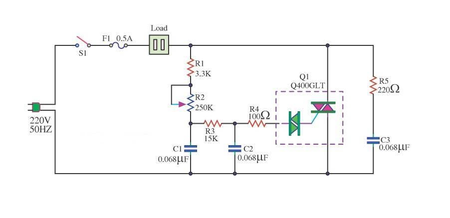
Принцип действия симисторного регулятора рассмотрим на примере наиболее распространённой схемы диммера на 220 вольт, представленной на рисунке. Основной элемент схемы – симистор VS1. Он пропускает ток в обоих направлениях при появлении на управляющем электроде отпирающего импульса. Силовые электроды VS1 подключаются последовательно с нагрузкой. Поэтому ток нагрузки равен току симистора. В цепи управления силовым ключом расположен динистор VS2, открытое и закрытое состояние которого зависит от величины напряжения на его электродах. Элементы R1, R2 и С1 участвуют в цепи заряда конденсатора С1. Диод VD1 и светодиод LED образуют цепь индикатора включенного состояния. При включении диммера симистор закрыт и ток нагрузки не протекает. В момент появления очередной положительной или отрицательной полуволны сетевого напряжения через резисторы R1 и R2 начинает протекать ток. Конденсатор С1 заряжается со скоростью, которая определяется сопротивлением указанных резисторов. Ввиду того что напряжение на конденсаторе не может измениться мгновенно, образуется некоторый фазовый сдвиг между напряжением в сети и на С1.
При достижении на конденсаторе напряжения равного напряжению срабатывания динистора (32В), последний открывается, что приводит к появлению импульса на управляющем электроде VS1 и его отпиранию. Через нагрузку протекает ток. Симистор находится в открытом состоянии до окончания полуволны (смены полярности) сетевого напряжения. Затем процесс повторяется.
За счёт изменения сопротивления R2 происходит увеличение (уменьшение) фазового сдвига. Чем больше сопротивление, тем дольше будет заряжаться конденсатор и тем меньше будет время открытого состояния симистора. Другими словами, вращение ручки регулятора приводит к изменению мощности в нагрузке.
Критерии выбора
Ты решил сделать освещение при помощи светодиодной ленты и даже купил ее вместе с блоком питания? Отлично, осталось выбрать и приобрести диммер. Выбирать будем по следующим критериям:
- Напряжение питания и мощность. Рабочее напряжение светорегулятора должно быть таким же, как и у ленты – вольта. Что касается мощности, то она должна быть на 15-20% выше, чем мощность ленты. Если лент несколько, то их мощности складываются, а 15-20% — это необходимый запас надежности. Диммер, работающий на пределе своих возможностей, долго не протянет.
- Количество каналов. Эта характеристика зависит от типа ленты, которую ты собрался использовать. Для монохромной ленты достаточно обычного одноканального регулятора. RGB или RGB+W? Диммер нужен многоканальный, причем не все эффекты, которые можно реализовать при помощи второго типа ленты, доступны RGB диммеру и наоборот.
- Конструкция и управление. Встраиваемый, накладной или для скрытой установки. Тут все зависит от задумки и удобства пользования. То же самое с методом управления. Кнопки, сенсоры, поворотная ручка, ДУ – что больше нравится и наиболее удобно именно тебе. Но некоторые сенсоры и тем более ДУ стоят дороже.
- Функционал. Схема «чем больше, тем лучше» тут не работает. За каждую дополнительную функцию придется платить иногда немалые деньги. Если, к примеру, ты не собираешься управлять люстрой со смартфона или встраивать ее в систему «умный дом», то и прибор с такими интерфейсами брать не надо – будут спущены деньги на ветер.
Помимо всего прочего, не стоит экономить на качестве – скупой платит дважды. Купив китайскую подделку, ты можешь отправиться в магазин повторно. Если брать, то только приборы достаточно известных производителей. К примеру, Osram, Gauss, Philips и др.
Конструктивные особенности
Для коммутации электрических цепей применяют полупроводниковый ключ (динистор). Конденсатор устанавливают для накопления и возврата энергии, переменный резистор – для определения рабочего режима.
Какие факторы усложняют схему?
Простейший регулятор на симисторе можно собрать на универсальной макетной плате за 15 минут. Сложнее решить задачу, если надо подключить дистанционное управление или улучшить внешний вид устройства. В некоторых ситуациях дополнительные трудности сопряжены с выбором места его размещения.

Способы управления прибором
Можно использовать поворотный, нажимной или комбинированный механический прибор. Клавишей включают (выключают) свет. Поворотным рычагом регулируют яркость.
Аналогичные алгоритмы применяют при установке сенсорной панели. В этом случае для подачи напряжения (разрыва цепи) пользуются слабым ударом по чувствительной области. Движением пальца по вертикальной (горизонтальной) линии изменяют уровень освещенности. Этот вариант оснащения подразумевает покупку более дорогих комплектующих деталей.
При выборе дистанционной схемы управления обращают внимание на следующие особенности:
- Инфракрасный канал действует только по линии прямой видимости между пультом и приемным устройством.
- Прохождению радиосигнала через стены мешают стальная арматура и другие экранирующие конструкции из металла.
- В звуковом диапазоне ложные срабатывания могут провоцировать посторонние шумы.
Самые широкие функциональные возможности обеспечит схема управления с подключением смартфона, планшета или компьютера.

Тип размещения
Для монтажа устройства можно использовать стандартную коробку под выключатель. В этом случае существенное значение имеет ее внешний вид. В скрытом положении диммер устанавливают за панелью подвесного потолка либо в иной полости внутри строительной конструкции. Материал декоративной обшивки выбирают с учетом отсутствия помех для управляющих сигналов.

Диммер (регулятор скорости) для канального вентилятора
Диммеры можно применять для регулирования скорости канальных вентиляторов. Процесс их подключения при этом осуществляется следующим образом:
- На первый контакт, на котором изображена стрелка, нужно подсоединить фазу от электропроводки.
- На второй контакт, на котором изображена стрелка в обратном направлении, при необходимости нужно подсоединить прямой вывод фазы без регулировки. Он может использоваться для включения освещения, если такая функция у вентилятора предусмотрена.
- На пятый контакт, на котором изображена наклонная стрелка с синусоидой, нужно подсоединить фазу, отходящую на вентилятор.
Подключение диммера возможно выполнить в домашних условиях самостоятельно без помощи профессионалов. Данное устройство подключается практически таким же образом, как и обычный выключатель. Некоторые нюансы в процессе подсоединения нужно учитывать только в нестандартных случаях – при использовании светодиодных ламп, большого количества осветительных приборов и так далее.
Похожие посты:
- Фотореле для уличного освещения. Как подключить фотореле
- Реле контроля напряжения. Схема и принцип работы реле
- Как подключить люстру: с 2, 3, 4 проводами к…
- Токоизмерительные клещи: проверка и измерение тока…
Диодная схема в зарядном устройстве
Использование диммера в зарядном устройстве ноутбуках стало применяться одновременно с их выпуском. Производители всегда озабочены экономией заряда аккумуляторных батарей ноутбуков, поэтому dim монитора демонстрирует обратное поведение. Когда он подключён и аккумулятор заряжается, экран становится темнее. Когда аккумулятор включён, экран светится ярче. Значок батареи, устроенный на экране (вилка при подключении).
Подробная информация о зарядке в измерителе мощности показывает правильную работу регулятора. Этот процесс может быть отрегулирован пользователем в разделе электропитание ноутбука, в правой нижней части рабочего стола. Он устанавливается по желанию владельца в трёх режимах: сбалансированный, энергосберегающий, с высокой производительностью. При использовании последней схемы питание ноутбука потребляет много тока и батарея быстро разряжается.
Регулируем освещение
Лампы накаливания до сих пор занимают ведущее положение в своей нише. Но есть у них недостаток: сопротивление спирали в холодном состоянии намного ниже, чем в раскаленном. По этой причине во время включения через спираль проходит ток, во много раз превышающий рабочий. Это снижает срок ее службы в несколько раз. Чтобы решить проблему, необходимо сделать включение освещения плавным при помощи диммера.
Существует множество различных схем как простых, так и сложных. Какую из них собирать – вопрос квалификации и личного предпочтения. Вот, например, одна:

Решение простое, но эффективное. Регулировка производится диодным мостом, в одну диагональ которого включена нагрузка, а в другую – управление. Управляющий элемент – тиристор VS1 КУ 202Н, угол открывания которого регулируется транзисторами VT1 и VT2. На схеме видны параметры многих деталей. Транзисторы можно заменить другими S8050 и S9012 соответственно. Если использовать диодный мост КЦ 405А, то выходная мощность не более 200 Вт. Все можно собрать на монтажной плате. Питание – 220 В.

Есть более совершенная схема для ламп накаливания – на симисторе. Управление угла открытия производится переменным резистором (регулируется скорость заряда конденсатора). В цепи управляющего электрода стоит динистор.

Нет ничего сложного, своими руками собирается за полчаса.
Виды корпуса и способа управления
По способу монтажа диммеры есть совмещенные с выключателем, в отдельном корпусе и в щитовом исполнении. Если говорить о регулировании света, то обычно ставят совмещенные — выключатель и диммер в одном корпусе.
По способу регулирования диммеры бывают:
- Роторные — надо вращать регулятор.
- Клавишные — работают по типу джойстика. Яркость регулируется уровнем наклона клавиши.
- Сенсорные. Встроенная сенсорная панель позволяет плавно менять настройки.
Разные способы управления. Например, диммер Легранд Валена имеет клавишное управление, причем выключатель выведен на одну клавишу, а регулятор света на другую
- Радиоуправляемые. Управляются от пульта дистанционного управления.
- Акустические. Реагируют на определенный звук (например, на хлопок).
Какой из типов вы брать — ваше дело, но цена на диммируемые выключатели, управляющие лампами одного типа, зависит от способа регулирования. Самые дорогие — сенсорные, акустические и радиоуправляемые. Более бюджетные — роторные и клавишные.

По количеству обслуживаемых светильников (или групп светильников) светорегуляторы могут быть одинарными, двойными, тройными
Если говорить о диммерах, встроенных в выключатель, то большая часть их одноклавишные. Есть и модели на две клавиши, в каждой из которых вмонтирован свой светорегулятор. В этом случае разные контуры (разные части люстры) регулируются независимо друг от друга. После того как определились с выбором, надо решить, как подключить диммер.
Классификация диммера для светодиодных ламп
При покупке светорегуляторов нужно учитывать, что вариаторы для энергосберегающих, светодиодных и для обычных ламп накаливания имеют определенные различия и классификацию. Диммеры разделяют по конструктивным особенностям, способу и месту монтажа, принципу управления и прочим характеристикам.
Многообразие светорегуляторов позволяет легко подобрать нужное устойство
По месту и способу монтажа
По месту монтажа светорегуляторы делятся на выносные, модульные и настенные.
- Модульные. Данный вид диммера монтируется на DIN-рейку в распределительном электрощите вместе с УЗО. Подобные вариаторы можно легко установить или заменить в любое время, но для этого устройства необходимо во время ремонта или строительства предусмотреть прокладку отдельного провода. Модульные диммеры прекрасно подойдут при обустройстве жилища по системе «умный дом».
- Выносные. Это небольшие устройства длиной 20÷30 мм и имеющие три сенсора управления. Так как в них предусмотрено удаленное управление, то такие диммеры могут монтироваться рядом со светильником или непосредственно в самом осветительном приборе. Светорегулятор может устанавливаться одновременно с люстрой и не требует штробления стен или потолка. Идеальный вариант, если решено установить вариаторы для освещения, а ремонт уже сделан.
Дистанционное управление светорегулятором довольно комфортно
Настенные. Подобные регуляторы освещения монтируются точно так же как розетки и выключатели непосредственно в помещении, в котором располагаются диммируемые светодиодные лампы. Монтаж такого диммера необходимо выполнять до ремонта и нанесения финишного покрытия, поскольку для установки требуется штробление стен или потолка.
По принципу управления
Если говорить о принципе управления диммера и, то они в свою очередь делятся на механические, сенсорные и дистанционные.
Механика
Вариаторы для освещения с механическим управлением — это самые первые и наиболее простые устройства для регулировки интенсивности светового потока ламп. На корпусе диммера имеется вращающаяся круглая ручка, посредством которой происходит управление переменным резистором и, соответственно, включение и выключение ламп.
Старый добрый и безотказный механический диммер
Среди механических диммеров встречаются кнопочные и клавишные модели. Такие устройства, так же как и обычные выключатели имеют клавишу отключения осветительного прибора от сети.
Сенсор
Светорегуляторы с сенсорным управлением имеют более солидный и современный вид. Чтобы выполнить диммирование светодиодных ламп, нужно просто легко прикоснуться к сенсорному дисплею. Однако подобные диммеры стоят дороже, чем их механические аналоги.
Такой сенсорный светорегулятор никого не оставит равнодушным
«Дистанционка»
Технологии повышают уровень комфорта
Регуляторы освещения с дистанционным управлением оснащены пультом, с помощью которого настройка оптимального уровня интенсивности свечения лам выполняется по радиоканалу или через ИК-порт. Управление по радиоканалу возможно даже с улицы, тогда как пульт с ИК-портом может выполнять настройку только при наведении его непосредственно на диммер.
Светорегулятор с пультом на радиоуправлении
Также существуют модели светорегуляторов, которые позволяют управлять освещением через Wi-Fi, и используются они в основном в системах «умный дом».
Одной из разновидностей диммеров являются акустические регуляторы освещения, которые срабатывают на хлопки или голосовые команды.
Применение
Что такое диммер более или менее понятно. На лампу подаётся напряжение, мы изменяем его уровень и таким образом регулируем яркость светильника. Теперь несколько слов о том, когда и где это устройство применяют.
Согласитесь, довольно часто возникают ситуации, когда требуется уменьшение яркости света:
- зачастую поток освещения необходимо снизить перед сном в спальной комнате;
- некоторые помещения по дизайнерскому исполнению требуют изменения световой картины;
- иногда освещение в помещениях переводят в так называемый дежурный режим для того, чтобы сократить расход энергии.
В производственных и бытовых помещениях настраивают светодиодные лампы на разные режимы потребления. При этом выбирается оптимальное освещение и за счёт этого достигается приличная экономия электроэнергии.
Что касается дизайнерских задумок, то сейчас стало модным в больших гостиных или зальных комнатах использовать второстепенное подсвечивание отдельных участков
Второстепенная подсветка продумывается до мелочей, а при помощи диммеров можно увеличить освещение и акцентировать внимание на каких-то деталях интерьера (картина на стене, установленная в нише красивая ваза и т. п.) Таким образом, при помощи подсветки нужная вещь выходит в комнате на первый план
Светодиодные лампы, регулируемые при помощи диммеров, позволяют получить красочный эффект во время каких-то концертных, рекламных или торжественных мероприятий.
Диммер очень удобен для домашних праздников. Когда гости сидят за столом, требуется яркое освещение, а во время танцев можно его и приглушить. Особенно комфортно и выгодно применение такого устройства во время романтического ужина или свидания, когда не обязательно, чтобы светильник горел на полную мощность.
И это только часть общих примеров. Наверняка, у каждого найдётся ещё свой вариант использования диммеров. Так что вещь это нужная, удобная и экономически выгодная, можно устанавливать у себя и советовать знакомым.
Диммер: разновидности и их особенности
Современный выключатель диммер можно классифицировать по двум признакам: по типу управления и виду ламп, с которыми они могут работать. Начнем по порядку и для начала разберемся с тонкостями управления данными устройствами. В этом отношении все диммеры можно разделить на модульные, устанавливаемые в монтажную коробку и моноблочные.
- Модульные диммеры – их установка производится в распределительном щитке. Управление освещением осуществляется с помощью выносной кнопки или специального клавишного выключателя. Обычным нажатием производится включение и выключение осветительных приборов, а регулировка яркости света производится после длительного (пятисекундного) нажатия клавиши вверх или вниз. В жилых помещениях такие устройства обычно не используются – они больше подходят для установки в подъездах и на лестничных клетках.
-
Выключатель с диммером, устанавливаемый в монтажную коробку. Это довольно небольшое устройство, способное уютно разместиться в обычном подрозетнике или распределительной коробке – их управление, как и в предыдущем случае, осуществляется с помощью выносной кнопки или клавишного выключателя.
- Моноблочные диммеры – именно это устройство знакомо многим людям. Его в большинстве случаев устанавливают вместо обычного выключателя
Поворотно-нажимные. Включение света осуществляется после нажатия на ручку, а регулирование освещенности путем ее вращения в одну или другую сторону.
. Это самый распространенный в быту диммер, который благодаря своей востребованности имеет массу подвидов. По способу управления их можно разделить на такие виды.
Поворотные. И включение, и выключение освещения производится путем поворота ручки – щелчок в крайнем левом положении включает и выключает свет, а дальнейшее вращение ручки по часовой стрелке увеличивает освещенность.
Клавишные. Внешне такой диммер похож на двойной выключатель. Левая клавиша отвечает за включение и выключение освещения, а правая за регулировку его интенсивности.
Сенсорные. В некотором роде они похожи на клавишные, только вместо кнопок оборудованы сенсорами. С левой стороны находятся сенсоры включения и выключения, а с правой – сенсоры регулировки. Этот электронный диммер имеет один нюанс – регулировка освещенности осуществляется ступенчато, т.е. в шесть или семь фиксированных положений. Но, несмотря на это, переключение производится достаточно плавно.
Диммеры с пультом ДУ. Если речь идет у дистанционном регулировании освещенности, то в большинстве случаев имеется в виду комбинированная модель диммера – регулировка, как, в общем-то, и включение света, может выполняться как с пульта ДУ, так и вручную.
Сенсорный диммер фото
Теперь можно смело переходить к изучению разновидностей диммеров в зависимости от типа осветительных приборов. Как ни странно, но практически для каждого типа ламп существует свой вид диммеров. Объясняется это особенностями и разнообразием современных ламп.
- Диммер для ламп накаливания и их галогенных сородичей, работающих от напряжения 220V. Это самые простые устройства, работающие по принципу изменения напряжения в большую или меньшую сторону. Проблем с такой регулировкой не возникает, за исключением одного нюанса – с понижением подаваемого на лампу напряжения изменяется спектр свечения лампы. Мало кому нравится красноватый свет, характерный для слабого накала спирали.
-
Диммер для низковольтных галогенных ламп. Вся проблема регулирования яркости 12 и 24 вольтовых ламп заключается в наличии в сети электропитания понижающего трансформатора. Если в цепи установлен обмоточный трансформатор, то использовать необходимо диммер с маркировкой «RL», а если речь идет об электронной системе понижения напряжения, то нужен диммер с маркировкой «C». В идеале нужно приобрести диммер со встроенным понижающим трансформатором.
- Диммер для энергосберегающих ламп и обычных люминесцентных. Это самый проблемный тип ламп – диммировать обычные люминесцентные лампы со стартером вообще невозможно. Если хотите получить возможность регулировать люминесцентные лампы, в том числе и энергосберегающие лампы, то их нужно оснастить электронным пускателем типа ЭПРА.
- Диммер для светодиодных ламп. Это особый вид устройств, принцип работы которых основан не на изменении подаваемого на лампу напряжения, а на изменении длительности импульса частоты тока. Мерцать от этого они не станут, так как рабочая частота электрического тока для светодиодных ламп находится в пределах 300кГц.
Ну вот, с разновидностями и особенностями различных устройств для регулирования освещенности разобрались, теперь пора заняться их установкой.
Клавишный диммер фото








































