Простейшая в сборке лампочка из светодиодов
Вам потребуется:
- неисправная энергосберегающая лампочка;
- светодиоды HK6;
- картон;
- инструменты: пассатижи, паяльник.
Пошаговая инструкция
Аккуратно отделить цокольную часть от корпуса-рассеивателя энергосберегайки
Обычно она собирается при помощи специальных защелок, которые надо найти и осторожно зацепить. Если цоколь прикреплен с помощью точечных углублений на нем, необходимо аккуратно просверлить их или срезать ножовкой
- Цоколь почистить и обезжирить спиртом/ацетоном. В местах спайки тщательно удалить излишки припоя.
- На цокольной крышке располагается шесть отверстий, использовавшихся для крепления газоотводных трубок. Они будут местом установки ЛЕД-элементов, для фиксации которых понадобится еще кусок картона соответствующего диаметра с вырезанными в нем отверстиями.
- Светодиоды HK6 состоят из шести параллельно соединенных кристаллов. Мощность их небольшая, но поток света достаточно яркий. Вставив светоизлучатели в ячейку-основание, соединить их в две ветки по три штуки по параллельной схеме. Далее обе цепи последовательно должны присоединяться к выходящим проводам драйвера.
- Поместить в цоколь драйвер. Между ним и диодной платой установить еще один круг из картона (чтобы не произошло короткое замыкание между диодными контактами и элементами драйвера).
Входящие провода драйвера распределить следующим образом: один выводится наружу через центр цоколя и припаивается, другой будет фиксироваться на цокольной резьбе при сборке. Закрепить драйвер с помощью термоклея.
- Присоединить контакты диодов ко второй паре проводов драйвера. Все соединения припаять.
- Установив пластинку, приклеить термоклеем, собрать цоколь.
- Выведенный наружу провод припаять к резьбе.
- В качестве рассеивателя можно приспособить нижнюю часть пластиковой бутылки подходящего размера.
Этот самый простой способ изготовления обходится практически даром, за исключением покупки шести светоизлучателей.
Что надо знать об искусственных источниках света, используемых для выращивания растений
Вначале посмотрим на характеристики естественного освещения, которые примем за образец.
Как выглядит спектр Солнца в летний день — наш эталон для проектирования фитолампы
Показываю результаты практического эксперимента. Замер длин волн солнечного света проводился спектрофотометром в полдень ясной летней погоды и показал следующую картинку.

По оси абсцисс этого графика представлена длина волны в нанометрах, а ординат — мощность в ваттах на квадратный метр облучаемой площади. Здесь присутствуют все цвета от ультрафиолета до инфракрасного, которые активно поглощают растения для своего роста.
Особенно им нужен спектр:
- ультрафиолета (380-410 нм);
- синий (445-460 нм);
- красный (630-660 нм);
- инфракрасный (690-730 нм).
Другие спектры растения не используют.
Хороший фотосинтез у рассады происходит при создании лампами подсветки оптимального излучения. При этом энергия солнечных лучей, а также воды и углекислого газа преобразуются в органические вещества — зеленую массу.
Нам достаточно взять этот тест за основу для проектирования будущих самоделок.
Схемы светодиодных ламп
Выравнивание переменного пота и создание необходимой мощности и сопротивления для светодиодных светильников решается двумя способами. Схемы условно можно разделить на:
- с диодным мостом;
- резисторные, с четным количеством светодиодных элементов.
Каждый вариант имеет простые схемы и свои преимущества.
Схема преобразователя с диодным мостом
Диодный мост состоит из 4 диодов, направленных в разные стороны. Его задача превратить синусоидальный переменный ток в пульсирующий. Каждая полуволна проходит через два элемента, и минус меняет свою полярность.
В схеме, для светодиодной лампы, перед мостом со стороны источника переменного тока на плюс подсоединяется конденсатор С10,47х250 v. Перед минусовой клеммой ставится сопротивление на 100 Ом. Позади моста, параллельно ему, устанавливается еще один конденсатор – С25х400 v, который сглаживает перепад напряжений. Сделать своими руками такую схему легко, достаточно иметь навыки работы с паяльником.
Светодиодный элемент
Плата со светодиодными элементами применяется стандартная, от вышедшего из строя светильника. Необходимо проверить перед сборкой, чтобы все детали были рабочими. Для этого используется аккумулятор на 12 V, можно от автомобиля. Нерабочие элементы можно заменить, распаяв аккуратно контакты и поставив новые. Внимательно следите за расположением ножек анода и катода. Они соединяются последовательно.
При замене 2 – 3 деталей, вы просто припаиваете их в соответствии с положением, которое занимали вышедшие из строя элементы.
Собирая новый светодиодный светильник своими руками, нужно помнить простое правило. Лампы соединяются по 10 последовательно, затем эти цепи подключаются параллельно. На практике это выглядит так:
- 10 светодиодов ставите в ряд и спаиваете ножки анод одной с катодом второй. Получается 9 соединений и по одному свободному хвостику по краям.
- Все цепочки припаиваете к проводам. К одному катодные концы, к другому анодные.
В текстах часто используется словесное обозначение контактов, на схемах значки. Напоминание для начинающих электриков:
- катод, положительный — «+», присоединяется к минусу;
- Анод отрицательный – «-», присоединяется к плюсу.
При сборке схем своими руками, следите, чтобы спаянные концы не касались других. Это приведет к замыканию и сгорит вся схема, которую вы сумели сделать.
Схемы для более мягкого свечения
Чтобы светодиодная лампа не раздражала глаза миганием, в схему сборки надо добавить несколько деталей. В целом преобразователь тока состоит из:
- диодный мост;
- конденсаторы на 400 нФ и 10 мкФ;
- резисторы на 100 и 230 Ом.
Для защиты от скачков напряжения, вначале ставится резистор на 100 Ом, и за ним впаивается конденсатор в 400 нФ. В предыдущем варианте они установлены на разных концах входа. За конденсатором после диодного моста устанавливается еще один резистор 230 Ом. За ним идет последовательная цепочка светодиодов (+).
Электрическая часть
Итак, мы разобрались с источниками питания, теперь давайте посмотрим, что мы сможем запитывать. В качестве источника света вы можете использовать светодиодную ленту, любые отдельно взятые светодиоды нужной мощности и светодиодные матрицы.
Светодиодная матрица – совокупность светодиодов на одной подложке, количество которых может быть абсолютно разным. В отличие от ленты и отдельно взятых светодиодов, матрица отличное решение, которое удовлетворит любого человека. Активно применяются в прожекторах, имеют разный размер.

Бездрайверная светодиодная матрица – не используйте в жилых помещениях.
Компактное размещение существенно уменьшает размер платы. Многие матрицы основаны на изолированной от светодиодов пластине, которая является теплоотводом. Если мощность светодиодной матрицы очень высокая, то требуется установка дополнительного радиатора. Устанавливается он на термопасту.
Некоторые светодиодные матрицы имеют встроенный драйвер и подключаются путем припаивания проводов сети переменного напряжения 220 В прямо к выводным контактам, находящимся на пластине. Такие устройства не рекомендуется использовать в жилых помещениях из-за высокого коэффициента пульсации. Используйте драйверные матрицы.
Применив драйверную светодиодную матрицу, вы получите максимально аккуратный и компактный монтаж светодиодов на плате и, соответственно, вид светильника будет эстетичен. Количество излучаемого света вас очень порадует, а его яркость вы сможете смягчить дополнительным сопротивлением.

Драйверная светодиодная матрица – компактное решение. Сделайте светодиодный светильник своими руками используя такое решение, и получите минимальный размер и направленный свет.
В зависимости от стиля и дизайна не забывайте о светодиодной ленте, возможно применение ленты в паре с матрицей, таким образом, вы сможете создать особенное освещение, ведь лента имеет массу цветовых оттенков.
Светодиодная лампа своими руками: переделываем энергосберегающую лампочку
Для начала давайте разберемся с вопросом, что нам потребуется для осуществления этого «безнадежного» мероприятия. В принципе, не так уж и много.
- Старая энергосберегающая лампа (сгоревшая подойдет идеально).
- Кусок одностороннего стеклотекстолита для пайки деталей. В принципе, можно обойтись без него, только в этом случае придется крепко поразмыслить над вопросом, как крепить светодиоды?
-
Набор радиодеталей согласно выбранной вами схеме, включая и светодиоды. На мой взгляд, лучше отдать предпочтение наиболее простым деталям – их полно на любом радиорынке, и стоят они сущие копейки. Согласно нашей схеме, которая приведена ниже, понадобится один конденсатор емкостью 0,022Mf и напряжением 400V, сопротивление на 1мОм и пара сопротивлений на 200Ом. Сами же светодиоды дешевле выпаять из ленты – за сравнительно небольшие деньги вы приобретете диоды в количестве, достаточном для освещения всей квартиры.
Смотрим дальше и разбираемся с вопросом изготовления самой схемы. Для начала вырезаем из текстолита круг диаметром 30мм, как указано на приведенном ниже рисунке и рисуем на нем дорожки с помощью женского лака для ногтей. Пока он сохнет, займемся немного химией и изготовим растворитель для меди – понадобится медный купорос и обыкновенная поваренная соль. Из этих ингредиентов делается водный раствор в пропорции 1:2 (к примеру, столовая ложка купороса и две таких же ложки соли). Все это разводится теплой водой, в которую помещается будущая плата. На следующий день вся медь с текстолита исчезнет и останется только та, которая была защищена лаком.

Светодиодная лампа своими руками схема
Теперь остается только паять. Но перед этим при помощи растворителя удаляем лак и пролуживаем все дорожки. Далее миллиметровым сверлом в местах установки деталей сверлим отверстия. Теперь можно паять схему в полном объеме. Если вы умеете пользоваться паяльником, то сборка светодиодной лампы 220V своими руками, а вернее схемы ее драйвера, не займет и получаса.

Светодиодная лампа фото
Теперь поговорим о сборке. Для начала необходимо разобрать старую лампу. Возиться с ней не нужно – оптимальным вариантом будет пропилить полотном по металлу по периметру у самого конца ее пластиковой части. После этого удаляем все существующие внутренности, за исключением проводов, идущих от цоколя лампы. Снова берем паяльник в руки и припаиваем изготовленную схему к проводам, идущим от цоколя старой энергосберегающей лампы. Вот, в принципе, и все – остается только закрепить плату со светодиодами внутри пластика и все готово, можно испытывать! Кстати, плату можно просто приклеить, например, термоклеем, который быстро застывает.

Как сделать светодиодную лампу
Простая лампочка из светодиодов
Есть другой способ создания светильника. Настольная лампа, люстра или фонарь нуждаются в цоколе E14 или E27. Соответственно, используемые диоды и схема будут отличаться. Сейчас распространены компактные люминесцентные лампы. Для монтажа понадобится один перегоревший патрон, а также изменённый список материалов. Необходимо:
- Перегоревший цоколь E27.
- Светодиоды НК6.
- Драйвер RLD2−1 (блок питания).
- Суперклей.
- Электрическая проводка.
- Кусок картона или пластика для подложки.
- Плоскогубцы, ножницы, паяльник и другие инструменты.
Перейдём к созданию светодиодного модуля своими руками. Для начала надо произвести разборку старого светильника. В люминесцентных лампах цоколь крепится к пластинке с трубками и закрепляется при помощи защёлок. Цоколь можно отсоединить достаточно просто. Необходимо, найдя места с защёлками, поддеть их отвёрткой
Делать нужно всё довольно осторожно, чтобы не повредить трубки. При вскрытии необходимо следить, чтобы электропроводка, которая ведёт к цоколю, осталась цела
Из верхней части с газоразрядными трубками нужно изготовить пластинку, к которой будут прикрепляться светодиоды. Для этого нужно отсоединить трубки лампочки. В оставшейся пластинке имеется 6 отверстий. Чтобы светодиоды плотно крепились в ней, нужно сделать картонное или пластмассовое «дно», которое также будет изолировать светодиоды. Использовать нужно светодиоды НК6, они многокристальные (по 6 кристаллов в диоде) с параллельным подключением.
Из-за этого источник света получается сверхярким при минимальной мощности. В крышке нужно сделать по 2 отверстия для каждого светодиода. Прокалывать отверстия стоит аккуратно и равномерно, чтобы их расположение соответствовало друг другу и задуманной схеме. Если использовать в качестве «дна» кусок пластмассы, то светодиоды будут закрепляться прочно. А вот в случае применения куска картона потребуется склеить основание со светодиодами при помощи суперклея или жидких гвоздей.
Так как лампочка будет использоваться в сети с напряжением 220 вольт, то потребуется драйвер RLD2−1. К нему можно подсоединить 3 диода по 1 ватту. Для этой лампы ушло 6 светодиодов с мощностью по 0,5 ватт. Из этого следует, что схема соединения будет образовываться из двух последовательно соединённых частей из трёх параллельно подсоединённых светодиодов.
Перед тем как приступить к сборке, нужно изолировать драйвер и плату друг от друга. Для этого можно воспользоваться кусочком картона или пластика. Это позволит избежать короткого замыкания в будущем. Не стоит беспокоиться о перегреве, так как лампа совсем не греется. Осталось собрать конструкцию и испытать её в деле. Из-за белого света лампочка кажется значительно светлее. Световой поток собранного светильника равняется 100−120 люменам. Этого может хватить для освещения маленького помещения (коридора или подсобки).
Пошаговая инструкция переделки лампочки
На первом этапе переделки необходимо снизить ток через светодиоды. Это продлит срок службы изделия. Но характеристики яркости свечения будут также снижены. Снижение параметров происходит не линейно, а с отставанием. Вместе с этим повышается КПД каждого из чипов. Это способствует снижению температуры кристаллов в процессе работы.

Зависимость характеристик яркости от прямого тока, учитывая потери тепла.
На графике наглядно можно увидеть КПД чипа и теплопотери в виде нелинейной зависимости. Для снижения следует найти на плате один или два резистора. Плата включена параллельно с сопротивлением в несколько Ом. Это тот датчик, с которым следует работать. Он есть во всех схемах драйверов, как линейных, так и импульсных.
Резистор заменяется на другой с большим сопротивлением. Как альтернативный вариант, можно выпаять один из них. Ток через диоды понизится пропорционально увеличению сопротивления датчика тока. Даже если снизить ток незначительно, это отразится на сроке службы изделия за счет снижения температуры кристалла в процессе работы.
Если для переделки используется дорогая лампа, здесь установлено большее количество светодиодов, чем у дешевых аналогов, а режим работы более щадящий. Мощность рекомендуется занизить примерно на 20-30% только в том случае, если используется новая лампочка. Если чипы мощные, ток через них следует уменьшить на 50%. Если один из диодов сгорит, через некоторое время остальные также придут в негодность. Это может происходить до тех пор, пока все элементы не будут заменены на новые.
Постепенное нарастание яркости после включения
Следующий этап доработки светодиодной лампы на 220 В заключается в том, чтобы обеспечить плавное нарастание яркости. Для этого понадобится позистор. Это терморезистор с положительными показателями температурной зависимости. Он включается в схему параллельно большей части чипов или всем без исключения.

Схема плавного включения.
Пока позистор холодный, показатели сопротивления минимальны. Ток проходит через некоторые светодиоды и поэтапно разогревает его. По мере нагрева сопротивление плавно нарастает, что включает в цепь остальные чипы и яркость начинает также расти.
Для работы понадобится позистор с маркировкой WMZ11a (на 330-470 Ом). Элементы можно легко найти в продаже или снять с энергосберегающей лампочки мощностью не менее 32 Вт. В устройствах с меньшей мощностью установлен позистор на 1 Ом или более, что не подойдет для переделки.
Из ситуации можно выйти, если произвести параллельное подключение нескольких элементов, но этот способ непопулярен. Лампочки с такими доработками преимущественно устанавливают в люстры на потолке. Если схема собрана правильно, включение на полную яркость произойдет через 25-30 секунд.
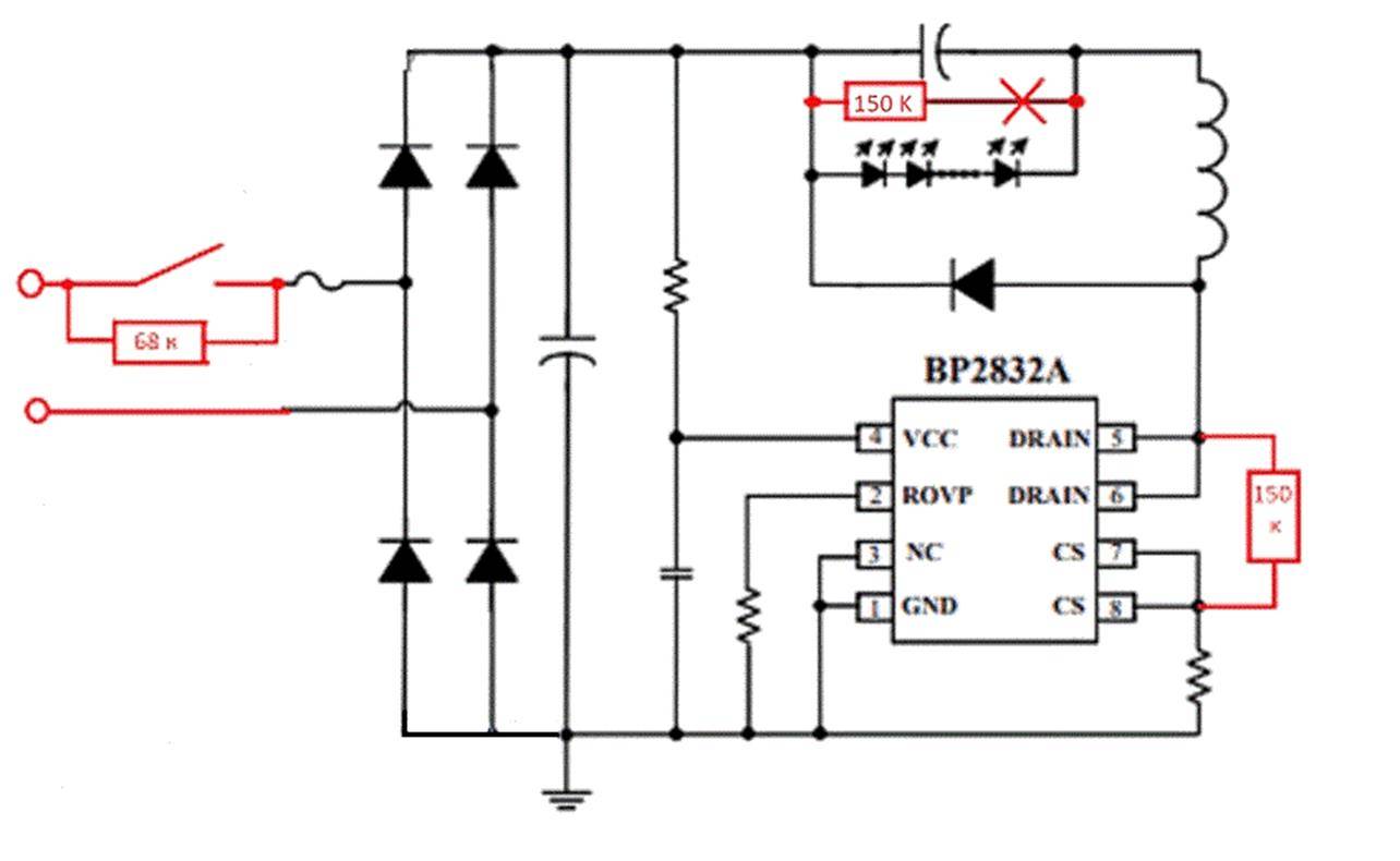
Как сделать ночник
Лампочку можно оснастить функцией ночника. Её можно установить в темном коридоре и оставлять включенной на ночь. Здесь понадобится доработка драйвера. Для начала убирается резистор, установленный на плате драйвера, который используется при разрядке выходного фильтрующего конденсатора.

Схема сборки ночника.
В схему следует допаять резистор мощностью 1 Вт на 150 кОм параллельно выводам микросхемы. Также в выключатель устанавливается резистор 68 кОм на 1 Вт параллельно контактам выключателя.
В схему драйвера можно установить резистор 100 кОм параллельно конденсатору фильтра питания микросхемы. Это нужно для стабилизации напряжения и устранения мигания лампы. Если мастер все сделал правильно, мощность потребления энергии не будет превышать 0,42 Вт.
Настольная лампа
В качестве корпуса использован колпачок от дезодоранта.
Патрон Е27 традиционно от сгоревшей экономки.
В корпус вместилось 55 светодиодов.
Получилось компактно и аккуратно.
В настольной лампе «инсталляция» смотрится, как родная.
И светит вполне уверенно.
LED освещение компьютерного стола Ребенок, вдохновленный успехами папы, попросил подсветку для компьютерного стола. Была найдена какая-то изящная коробочка, в которую поместился драйвер.
В качестве корпуса я применил короб для прокладки кабеля. Размер профиля: 10*10 мм.
Чтобы свет не бил в глаза, а был направлен сверху вниз, конструкция разместилась на уголке со стороной 25 мм, из белого ПВХ.
Итог:
Все работы выполнены из компонентов, которые практически ничего не стоят. Кроме того, это прекрасный повод попрактиковаться в радиоделе.
Четыре разновидности светодиодных устройств
В зависимости от размещения светодиодов подобные модели можно разделить на следующие
- DIP. Кристалл скомпонован с двумя проводниками, над которыми находится увеличитель. Модификация получила широкое распространение при изготовлении вывесок и гирлянд.
- «Пиранья». Приборы собирают аналогично предыдущему варианту, но предусматривают четыре вывода. Надежные и прочные конструкции чаще всего применяют для оснащения автомобилей.
- SMD. Кристалл размещается сверху, что значительно улучшает отведение тепла, а также помогает уменьшить габариты устройств.
- СОВ. В этом случае светодиод впаивается непосредственно в плату, что способствует увеличению интенсивности свечения и защите от перегрева.
Существенный недостаток COB-устройств — невозможность замены отдельных элементов, из-за чего приходится приобретать новый механизм из-за одного-единственного вышедшего из строя чипа.
В люстрах и других бытовых осветительных приборах обычно применяется конструкция SMD.
Виды фитоламп
Люминесцентные
Первыми для подсвечивания комнатных растений были использованы обычные люминесцентные лампы. Сегодня выпуск фитоламп для рассады этого класса поставлен на поток. Они уже имеют оптимальный для сеянцев спектр свечения, стимулирующий процессы фотосинтеза. Их основными характеристиками являются:
- большая светоотдача;
- высокая энергоэкономичность;
- доступная цена.
Люминесцентная фитолампа для рассады
Остановив свой выбор на люминесцентной фитолампе, нужно учитывать, что она имеет низкий ресурс (до 10 тыс. часов) и в процессе эксплуатации теряет спектровую силу свечения. Из-за этого их рекомендуется использовать в основном в теплицах, где лампы для рассады нужны на кратковременный период, до 3-4 недель. Помните, что люминесцентные фитолампы вредны для зрения и их розовато-сиреневый свет может провоцировать головные боли. Старайтесь не использовать их в жилых помещениях, но если без этого не обойтись, то отгораживайте от комнат зеркально отражающим экраном.
Энергосберегающие
Осовремененная разновидность люминесцентных аналогов. Их отличают компактные размеры и более высокие рабочие возможности. В их комплектации предусмотрен дроссель и универсальный ламповый цоколь, подходящий к обычным патронам.
Энергосберегающая лампа
При всех своих достоинствах, лампы для подсветки растений данного вида не слишком распространены среди цветоводов, так как из-за плотности скручивания стеклянной трубки страдают эффектом самозатемнения, то есть пониженной светоотдачей.
Натриевые
Фитолампы для растений натриевой серии отличаются высокой мощностью и стабильным световым потоком. Излучаемые ними оранжево-желтые потоки не раздражают глаз и очень полезны для рассады. Натриевые лампы разрешены к использованию в квартирах. Чтобы досветить садик на подоконнике, достаточно одной такой лампы мощностью до 100 Вт.
Натриевые лампы очень полезны для рассады
В штольнях и естественно неосвещаемых теплицах в комплекте с натриевыми лампами используют лиминесцентные виды типа ЛБТ или ЛБ.
Из недостатков данных видов фитоламп надо отметить сильное накаливание светящихся частей и дороговизну их пускорегулирующих устройств.
Индукционные
Это схожие по рабочему принципу, но отличные по конструкции от люминесцентных фитолампы. В индукционных вариантах отсутствуют внутренние электроды, что позволяет им долго и эффективно функционировать. Срок службы определяется минимум 60000 часов. Если пересчитать на суточный режим, то получим около 20 лет.
К тому же, фитолампы для растений с индукционными катушками практически не теряют силы своего свечения. Им не страшны скачки напряжения, поэтому элементы не будут мерцать. Отсутствие накала дает возможность располагать их в максимальной близости от растений, что существенно повышает интенсивность освещения.
Индукционные лампы не теряют силы своего свечения
Цветопередача натриевых фитоламп наиболее приближена к солнечному спектру, что позволяет использовать их без дополнительных источников фитоизлучений. Единственным минусом этих ламп для подсветки рассады считается большая стоимость.
Светодиодные
Работая над фитосветильниками инженеры не оставили в стороне и светодиоды. Данные лампы для растений наделены массой положительных качеств. При потреблении минимума энергии они дают максимальную отдачу, генерируя мощное излучение. В таких фитолампах просто подбирать спектральный состав. Светодиоды наделены высоким эксплуатационным ресурсом (порядка 50 тыс. часов), а также стабильными качествами излучения. Светодиодный модуль не раскаляется, поэтому нет риска обжечь растения. Возможность же компактно расположить светодиоды в одном блоке с пускорегулирующим устройством – удешевляет производство.
Светодиодные фитолампы для рассады обладают высоким эксплуатационным ресурсом
Этапы изготовления
Сборка будет рассмотрена на основе стандартного цоколя от люминесцентной лампы. На первом этапе необходимо разобрать светильник. Все люминесцентные устройства подсоединяется к цоколю защелками через пластину с трубками. Здесь задача мастера заключается в том, чтобы найти места креплений и отсоединить цоколь с помощью ножа или плоской отвертки.

Рис.6 – снятие цоколя люминесцентной лампы.
В процессе разборки стоит быть осторожным, чтобы случайно не повредить трубки, в которых содержатся ядовитые вещества. Также следует не допустить повреждения электропроводки, подсоединённой к цоколю. Верхняя часть с трубками используется для изготовления пластинки под установку светодиодов. Для этого трубчатые элементы необходимо убрать.

Рис.7 – лампа в разобранном виде.
На следующем этапе понадобится пластмассовая или картонная крышка, она будет служить для изоляции светодиодов. Например, если в лампу устанавливаются диоды HK6, в каждом из них есть 6 параллельно подключённых кристаллов. При минимальном потреблении энергии они дадут максимально яркий свет.
Чтобы подключить каждый из чипов, в пластинке следует проколоть по 2 отверстия согласно выбранной схеме. На данном материале диоды можно зафиксировать максимально прочно, поэтому плотный картон стоит использовать только в крайних случаях. Но если других вариантов нет, к основанию светодиоды крепят с помощью суперклея или жидких гвоздей.
Согласно приведенному примеру устройство рассчитано на 6 чипов мощностью по 0,5 Вт, поэтому в схему следует включить параллельно подсоединенные элементы. В лампочку, работающую от 220 вольт, нужно установить драйвер
На данном этапе важно изолировать его от оплаты с помощью картона или пластика, чтобы избежать короткого замыкания. О перегреве беспокоиться не стоит, так как эта лампа практически не нагревается

Рис.8 – драйвер для светодиодной лампы.
На следующем этапе можно приступать к сборке. Лампочки, работающие от стандартного патрона и сети 220В, отличаются незначительным энергопотреблением и мощностью до 3 Вт. Собранная лампа имеет характеристики светового потока от 100 до 120 Лм. Но благодаря белому свету она кажется яркой. Изделие подойдёт для освещения кладовой, коридора или установки в настольную лампу.







































